互联网新闻信息服务许可证
61120190004

战疫情:企业节后复产复工防控理念、方案、预案合集,你要的都有

来源:中国安全生产网 作者: 时间:2020-02-02

99262973d45d7c6d9c7583679eb02cf7.jpeg

458b05f95a3238420e726780f46444af.jpeg

c41c3870050541f221ed60d2de35f782.jpeg

f26ddf203d0ae711eb52c36f5986f179.jpeg

a4efe50e44ed577f70148773d7b524d6.jpeg

3d9aa1e25e901be4691354776e51d41e.jpeg

8fa769ffd0e18ce258ddcb82fabbd908.jpeg

3af21c25651d6a62e5dd04eb9bff367e.jpeg防护三宝:口罩 护目镜 消毒剂

防疫三要素:通风 洗手 消毒三级教育:家庭防疫教育 社区防疫教育 所在单位防疫教育 杜绝三违:违规出入人密场所违规进出重点疫区违反所在地防疫要求 四不伤害:不感染自己不感染别人 不被别人感染 不看着别人被感染 四不放过:传染源不查清不放过;社会公众不受教育不放过;防疫措施未采取不放过;相关责任人员未受追究不放过。 四不两直:不聚会不串门不握手不扎堆直接居家隔离直接个体防护 五查:查思想(意识是否到位)查体温(是否有症状)查防护(是否戴口罩)查行踪(是否有疫区接触史)查责任(防疫要求是否落实) 防疫6S管理:整理(Seiri)-整理情绪,重视但不恐慌整顿(Seiton)-管控措施要强化清扫(Seiso)-保持环境卫生清洁(Seikeetsu)-注意个人卫生素养(Shit-suke)-提高公众防范意识安全(Safety)-平安健康度过疫情节后复工前8点建议

01 建议公司应成立疫情防范小组针对疫情,成立公司疫情防范小组,进行人员管控,环境消毒,疫情宣传,物质筹备等方面工作,确保公司所有的疫情防护措施做到位。02 企业节后复工时间建议关于企业节后复工时间安排,按当地疫情控制程度进行调整,确保疫情不被蔓延。

b28c36af6a9f8d482fbc8bd179a465c9.jpeg03 工厂复工运作盘点围绕“人机料法环”等几个方面,对生产运作进行盘点,并制定相应的应对策略。

45d316cef9c13255e019ea7504570419.jpeg04 厂区环境消毒杀菌复工前工厂各个区域都必须进行消毒,杀菌处理,确保工厂内部人员的防护安全,特别注意食堂就餐,早会、例会等人员聚集时。

05 返厂复工人流管控措施根据疫情区域情况,制定返厂复工人流管控方案以及复工期间人流管控措施。

70ae57376715b172558ad9b3e45db95b.png

9764a8d41fcdcad94959d8d3aeabbfa5.png06 休假期间管理人员准备事项明确公司管理人员在休假期间需要完成的准备事项,并制定责任人和完成时间。

de70556579688f90131a314d22fb9a80.png
07 节后复工安排事项

疫情防范小组对节后复工期间相关工作进行安排,明确责任人和完成时间。

08 疫情防护用品准备清单复工前准备好用于疫情所需的防护用品

b4bff09990bf3d89b424fb92e0e52676.png
通过以上八点对复工时间,复工前的准备,各级管理人员复工前的工作事项安排等,确保我们能保证人员健康的前提下正常复工。

7d181dae3e2baf5dc4b25ecab9bc8538.gif
工厂复工复产肺炎疫情防疫方案

一、复工复产前期防疫准备

1.工厂收集官方专业机构有关防疫知识、宣传片、宣传视频,在宣传板、企业微信、电子大屏等等开展宣传。

2.统计储备的医用口罩、KN90或KN95口罩,防护服(主要以环卫消毒)、防护眼镜,75%酒精(脱脂棉)/84消毒液,消毒洗手液、橡胶手套、肥皂、温度计、红外测温仪、血氧仪、喷雾器、应急交通车、应急药品等防疫人防技防物资。

3.制订发生员工发烧、乏力、干咳或呼吸困难等症状的应急处置措施,隔离措施和应急交通送医治疗路线定点医院联系等预案。

二、复工复产防疫工作安排1. 工厂各级部门提前统计各自人员预备到岗情况并汇总报告到人力资源部门。从本市区以外员工以及较大疫区返工的员工、相关方(含供应商、物流、业务外包、派遣方)进入工厂前须组织医务人员全部检查后无异常方可进入。复工第一天全员健康排查尤其重要,宁可慢不可错。2. 提醒员工在家期间及恢复生产后在疫情管控做好自我防护和消毒工作。3. 全体员工上班后有任何员工发现身体异常如:发烧、乏力、干咳或呼吸困难等症状必须立刻上报各管理层,并立刻进行现场消毒和安排员工及时去医院就医并将确诊结果通知公司。4. 所有员工、外来人员、访客进入工厂前必须接受门卫红外测量体温,门卫负责记录体温,体温超过37.3摄氏度禁止入场,并报告工厂及对接人。外来人员还须自行佩戴口罩(长期业务方工厂提供临时预备口罩)。5. 做好外来人员登记确认工作,所有外来人员必须在门岗登记,姓名、电话、近期是否去过湖北省等信息。按照政府规定向企业报备自我隔离,工厂按照上班考勤,属地管理部门每日通过微信QQ视频抽查居家隔离情况,不予扣款罚款。6. 乘坐通勤车公共交通工具上下班员工必须佩戴防护口罩,下车后应及时使用洗手液洗手,通勤车使用后必须立即消毒、更换椅垫套,安排专人管理检查。7. 复工复产前,上班前,各工厂组织医务人员对工厂所有场所进行一次消毒,之后每三天一次。重点区域—更衣室、办公室、生活垃圾堆放处及吸烟点,安排专人每天早晚消毒各一次。中央空调按照技术书采取进风消毒过滤。8. 确认各工厂集中食堂的安全卫生措施,食堂禁止采购未经宰杀未经检疫的活禽活鱼肉品,禁止提供生菜,餐具蒸汽消毒。加工环节严格生熟分开。餐厅服务人员每日岗前必须开展健康检查,体温测量并保留检测记录,作业中必须统一佩戴手套、防护镜和医用口罩、防护鞋。一次性的必须集中扔弃,重复性防护用品必须集中消毒处理,禁止未经消毒反复使用。餐具统一由服务人员配发,禁止自行取拿餐具,不要用自己的筷子和餐具来从公碗和盘子里夹菜,饭菜统一由食堂工作人员分餐取菜。食品留样按照规定执行。9. 在卫生间、食堂等主要场所设置消毒洗手液、肥皂及酒精棉球或消毒湿巾。要求员工饭前便前便后必须洗手或用酒精棉球擦拭,用流水冲洗。10.门卫、服务人员、保洁、绿化人员必须佩戴口罩、胶皮手套每日应更换上述防护用品。11.复工后,工厂组织排查对必须的防护用品库存量和核算近期使用量,提前采购,合理库存。该物资作为日常防护物资及应急处置物质按需发放。必要时安排专人负责统一废旧换新,防止不合规扔弃传染。12.在各自劳动岗位上,非人与人接触环境,宜佩戴口罩;在频繁接触人员岗位和集中作业封闭岗位(控制室等)必须佩戴口罩及其他防护用品。禁止随地吐痰,防护口罩废弃物以及口鼻分泌物用纸巾包好放入工厂指定的专用有盖医用废弃桶。 13.各工厂的车间、会议室、办公室等人员密集场所应保持开窗通风(不含中央空调),每天上下午各至少两次,每次30分钟。14.工厂在防疫期停止前,暂时取消或控制人数参加集体活动及大型会议,尽量减少或停止因公出行、聚会等。如需要,须向各级管理层报告并取得同意。15.不信谣,不传谣,严禁利用社交媒体传播不实信息制造恐慌情绪。16.对不作为、慢作为、乱作为的,对搞形式主义、官僚主义的,对瞒报、漏报疫情的,要及时追责问责,释放狠抓落实、不容松懈的强烈信号。

df5daeac8ff02f5f518f2b68ab198b30.gif
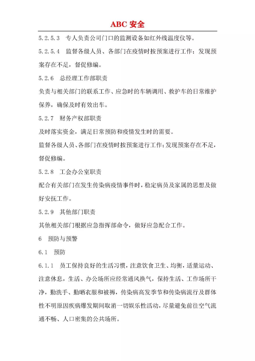
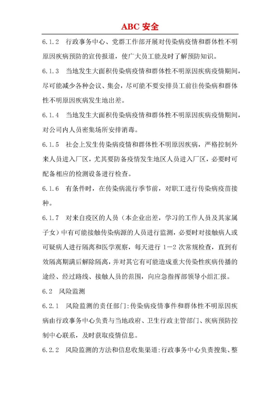
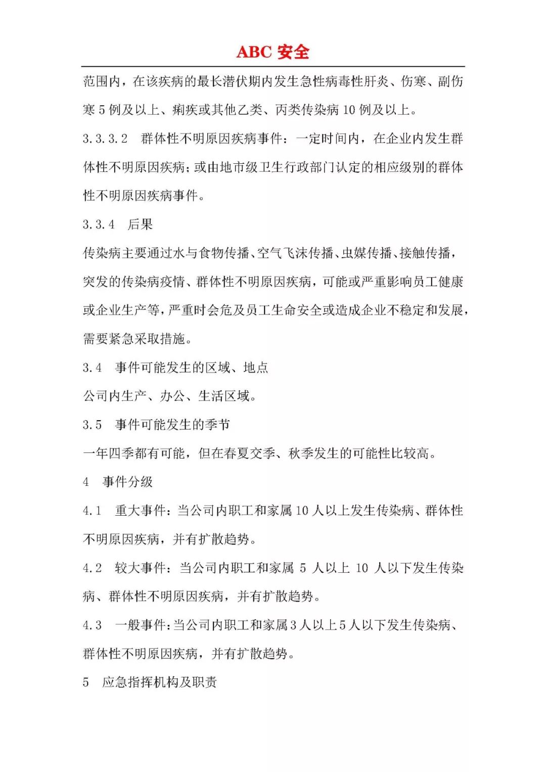
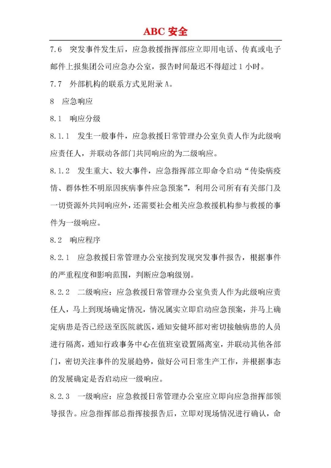
企业传染病疫情事件应急预案

d060816d57d6630c599714859554d65c.jpeg

a89996db2cbd0125b5aca2a560b502b5.jpeg

d190013c66a439f3ba569cae0cfdae80.jpeg

ce278d2d6578756037390b087160a36e.jpeg

36287338c23400ef5cbb106bb9371519.jpeg

d037195ba55b4134ca104662c607f148.jpeg

40db9ed9d26fed9c6ec214d82ec474f9.jpeg

bb06b9f12dcf025c378fd53b54ac3be4.jpeg

58a29595307386d6cf70c961a77536e0.jpeg

6ae4b84f56c3aef87a85c86e4ab7f9fd.jpeg

f3b71b6b44b545526c727448950334ac.jpeg

05fa3fa0eab369a99ccd2996e2a92e0d.jpeg

f1fa131d9ac85092a3b59e45316e948b.jpeg

81f4daed5d3bee83b9a65c4778124a9c.jpeg

d756e4e41642787bdf39765180ddb962.jpeg

af4c3f66c387aa4d0b71882974420b46.jpeg

43f0ed934cd4805f14bcb8ba39442035.jpeg

1f6c89aefaed1b32678b04b3a5d11cba.gif
个人防护重点区域及建议

一、办公场所哪些是高危地带(戴口罩)新型冠状病毒,主要通过空气中的飞沫进行传播。空气不流通,人员密度较大,人员来往较频密的地方,都是高危地区。

按危险程度:1.电梯间2.饭堂/餐厅3.办公室

最高危:电梯间电梯间是空气极其不流通的地方,不要迷信那些“此处已消毒”的纸条。只有一定浓度的酒精可以溶解冠状病毒外膜,然而酒精是极其容易挥发的,除非每小时都安排专人对电梯间进行酒精消毒,否则,贴个已消毒的纸条纯粹自欺欺人。而且电梯间的危险是无形的,刚刚有人咳嗽或打了喷嚏后离开,你以为走进了空无一人的电梯间,实则充满了飞沫,包括你按电梯按钮的手指也沾满了飞沫。

建议:1.搭乘电梯一定要戴口罩。2.有条件的单位一定要频繁为电梯间消毒。特别是按钮区。

次高危:饭堂/餐厅挤满人排队打饭或就餐的区域,是人流量最大,密度也最高的区域。开玩笑说你要戴着口罩吃饭吗?是科盲。

建议:1.坐下吃饭的最后一刻才脱口罩。2.避免面对面就餐,避免就餐说话。3.避免扎堆就餐。

高危三:办公室有人的地方,就有传染的风险。

建议:1.佩戴口罩,谈话保持适度距离2.随时保持良好通风3.对门把手、键盘鼠标、文具、桌面进行必要酒精消毒

二、勤洗手 勤洗手 勤洗手(重要的事情说三遍)1.到单位,第一时间洗手2.吃东西前,先洗手3.到过电梯间,饭堂高危区的,回来洗手4.外出回来,马上洗手5.要接触自己面部,特别是鼻孔与眼睛前,先洗手

三、科学的酒精消毒像香水那样洒在自己身上是没有意义的。关键是对我们手部会接触到的部位与物件进行消毒。如手机、门把手、电梯按钮、鼠标键盘、自行车把手、工作证、文具、椅子等,各位看自己实际情况,进行甄别与重点消毒。酒精要喷洒覆盖物件,自然晾干即可,不用擦拭。

重点提醒上述三点请各位结合其他权威科普宣传,做好防护。

(来源:中国安全生产网

编辑:小树

 
 
文化艺术报客户端下载
 
视频
 
特别推荐
 
图片
 
网站简介| 版权声明| 我要投稿| 联系我们| 招聘启事| 陕西不良信息举报|
主管主办:陕西人民出版社 版权所有:文化艺术报 联系:whysbbjb@126.com
电话:029-89370002 法律顾问:陕西许小平律师事务所律师 徐晓云 刘昕雨
地址:西安市曲江新区登高路1388号陕西新华出版传媒大厦A座7层
陕公网安备 61011302001015号
陕西互联网违法和不良信息举报电话 029-63907152
文化艺术网网上有害信息举报 029-89370002
互联网新闻信息服务许可证:61120190004
陕ICP备16011134号-1
Copyright 2012-2019 文化艺术网 未经书面授权不得复制或建立镜像